32 Reka bentuk kajian Kajian. Reka bentuk kajian kerangka persampelan 32 REKA BENTUK KAJIAN Menurut Sulaiman 2003 reka bentuk kajian membawa maksud sesuatu perancangan yang dapat menentukan cara bagaimanan sesuatu penyelidikan itu dijalankan bagi menyelesaikan sesuatu permasalahan kajian terhadap jawapan yang bakal diperolehi mengikut kriteria yang telah ditetapkan.

Pin By Menaga Balakrishnan On Egtd Personalized Items Person Receipt
Namun antara kaedah yang biasa digunakan ialah.

Kerangka kajian vs reka bentuk kajian. Ia juga berfungsi sebagai panduan dalam membantu penyelidik dalam proses memungut menganalisis dan membuat pentafsiran hasil daripada penyelidikan yang dijalankan. Ringkas bentuk kajian hala tuju kajian format ka jian dan peringkat atau fasa dalam kajian. Data-data yang diperolehi daripada sampel rawak ini kemudiannya dianalisis dan dipersembahkan dengan statistik perihalan dan ujian signifikan.
Definisi reka bentuk kajian menurut tokoh. Penggabungan dua pendekatan ini membolehkan pengkaji mendapatkan data yang. Kerangka konseptual kajian ini melibatkan pembelajaran tajwid menggunakan teknologi e-Quran sebagai pemboleh ubah tidak bersandar.
REKA BENTUK KAJIAN Kajian ini dijalankan melalui tiga fasa iaitu fasa pertama menggunakan pendekatan kuantitatif dan fasa kedua menggunakan pendekatan kualitatif. Kerangka Konseptual Kajian Kerangka Konseptual pula bermaksud satu bentuk kerangka konsep yang menerangkan secara ringkas bentuk kajian hala tuju kajian format kajian dan peringkat-peringkat atau fasa- fasa dalam kajian. Reka bentuk kajian kuantitatif pdf.
Kaedah eksperimental ini dikaitkan benar kerana pengagihan responden-responden adalah secara rawak ke dalam kedua-dua kumpulan berdasarkan pemilihan iaitu responden memiliki peluang yang sama untuk memasuki mana. Prosedur pelaksanaan kajian meliputi reka bentuk dan kaedah kajian. Definisi reka bentuk kajian merupakan satu tatacara pengolahan data yang dipungut berdasarkan perancangan khusus dan sistematik terhadap konsep pembentukan rangkaian hubungan antara pemboleh pemboleh ubah yang terlibat dalam sesuatu kajian kerlinger 1970.
Bab ini menjelaskan reka bentuk kajian populasi dan pensampelan kajian kajian rintis kesahan dan kebolehpercayaan kajian kaedah pengumpulan data melalui soal selidik temu bual pemerhatian dan semakan dokumen prosedur serta analisis data kuantitatif dan kualitatif berdasarkan model konseptual kerangka kajian yang digunakan. Bagi Robson 2011 pula reka bentuk kajian berfungsi untuk menukar persoalan kajian kepada projek yang melibatkan komponen tujuan teori persoalan kajian metod dan strategi persampelan. Rasional pemilihan pendekatan kajian kualitatif.
Ia mendefinisikan jenis kajian yang anda akan lakukan sub-jenis masalah penyelidikan hipotesis pembolehubah bergantung dan bebas reka bentuk uji kaji kaedah pengumpulan data dan lain-lain Reka bentuk penyelidikan anda mungkin bergantung pada jenis maklumat yang penyelidik. Menurut Bryman 2008 reka bentuk kajian adalah kerangka yang diguna oleh sesebuah kajian bagi mengutip dan menganalisis data. Iii Reka bentuk Kajian KAJIAN KUANTITATIF KAJIAN KUALITATIF Reka bentuk ditetapkan sebelum data dipungut Reka bentuk bersifat mudah lentur fleksibel boleh diubahsuai mengikut keadaan dan keperluan situasi iv Peserta Kajian KAJIAN KUANTITATIF KAJIAN KUALITATIF Penyelidik bukan peserta kajian.
31 Reka Bentuk Kajian Kajian tinjauan survey ini merupakan kajian inferensi dengan menggunakan data-data kuantitatif dan kualitatif yang dipungut melalui soal selidik dan temu bual. Reka bentuk Kajian Dr. Saya tambahkan definisi satu kata lagi yaitu studi.
PENDAHULUAN Hasil kajian ditentukan oleh kaedah dan reka bentuk kajian. Ia melakukan -- tentang suku-suku terasing di Indonesia. Tempat dan tempoh kajian dan prosedur pengumpulan dan penganalisisan data bagi menjawab soalan-soalan kajian.
Peserta kajian Penyelidik adalah sebahagian daripada peserta. 12 Rajah 1 Kerangka konseptual kajian INPUT Pelajar menengah rendah PROSES from FSK AT 33 at Sultan Idris University of Education. Deskriptif Menerang secara penaakulan ialah menggunakan proses logik untuk menjawab soalan dan menstruktur semula konsep atau idea.
106 Untuk memulakan fasa ini. Kerangka kompetensi reka bentuk bahan 11 kerangka konsep kajian model penerimaan teknologi tam. Johny Wong Beatrice Syed Aieman Definisi Kajian kuantitatif merupakan satu kajian secara umumnya menggunakan analisis statistik ia lebih bersifat objektif dan berorientasikan kepada hasil.
KUALITATIF REKABENTUK KAJIAN KUALITATIF Bentuk kajian kualitatif ada banyak. Kuantiti membawa erti berapa banyak atau bilangannya - merujuk kepada bilangan yang diskrit yang dinyatakan dengan tepat. Kerangka teoritikal kajian ini adalah seperti rajah 1 di bawah.
33 Reka Bentuk Kajian. Menerangkan pelbagai rekabentuk penyelidikan 2. Kajian ini menggunakan teknik kuantitatif dimana variabel-variabel bebas iaitu dimensi campuran pemasaran yang terdiri dari pengiklanan harga dan reputasi syarikat dan variabel bersandar pula ialah keseluruhan ekuiti jenama halal dan dimensi-dimensinya.
Sedangkan fasa ketiga adalah penggabungan antara fasa pertama dan fasa kedua explanatory mixed methods desings. Penentuan dan pemilihan bahan serta informan. Jadi tampak definisi riset pengkajian dan studi berputar dan saling menyebut.
Pelaksanaan pendekatan kualitatif tidak menetapkan suatu prosedur standard yang dapat. Namun antara kaedah yang biasa digunakan ialah fenomenologi etnografi kajian. Studi n penelitian ilmiah.
Kerangka Teoritikal Kajian Kerangka Konseptual Manakala Kerangka konseptual kajian ini berdasarkan Model Reka bentuk Instruksional Dick Carey sila rujuk lampiran 3. Tiada satu reka bentuk yang boleh digunakan untuk semua kajian tetapi satu kajian boleh menggunakan beberapa reka bentuk kajian yang berbeza. Kerangka teori juga boleh diasaskan di atas mana-mana.
Kajian ini mengadaptasi kerangka reka bentuk ka jian yang dikemukakan oleh Creswell 2009 kerana didapati menyeluruh dan dapat menunjukkan. Ia juga boleh diasaskan di atas mana-mana teori yang ada atau dibentuk sendiri berasaskan kajian-kajian terdahulu. Kerangka konsep lebih bersifat.
Reka bentuk kajian pula ditentukan oleh tujuan kajian. Seseorang yang melakukan praktik psikologis disebut. Reka Bentuk Kajian Kualitatif Pdf.
Perkara 152 perlembagaan persekutuan menjelaskan bahawa bahasa. Reka bentuk penyelidikan adalah rancangan keseluruhan kajian penyelidikan anda. Bagi Patton 1990 memperincikan rekabentuk kualitatif dengan bentuk persoalan asas yang menjurus kepada rebentuk masing-masing sebagaimana yang ditunjukkan dalam Jadual 13.
Kalau kita buka lagi definisi telaah muncul lagi kata berikut. Penyelidikan kajian pemeriksaan dan. Pengenalan 62 32 Reka Bentuk Kajian 63 33 Kerangka Konseptual 64 34 Pentadbiran from EDUCATION 105 at Educational Training Center.
Reka bentuk kajian ialah pelan tindakan yang memperlihatkan secara terperinci bagaimana sesuatu kajian itu dijalankan Sabitha 2006. Tindakan dan kajian sejarah chua 2011. 2 Reka Bentuk Kajian Kajian ini menggunakan kaedah penyelidikan eksperimental benar bagi membandingkan kumpulan-kumpulan yang paling baik.
Jenis-jenis kajian kuantitatif ialah kajian deskriptif kajian korelasi causal comparative dan kajian eksperimental. Reka Bentuk Kajian Dr Kamarul. Reka bentuk penyelidikan kualitatif mungkin adalah yang paling fleksibel dari pelbagai teknik eksperimen merangkumi pelbagai kaedah dan struktur yang diterima.

Minggu 2 Reka Bentuk Penyelidikan
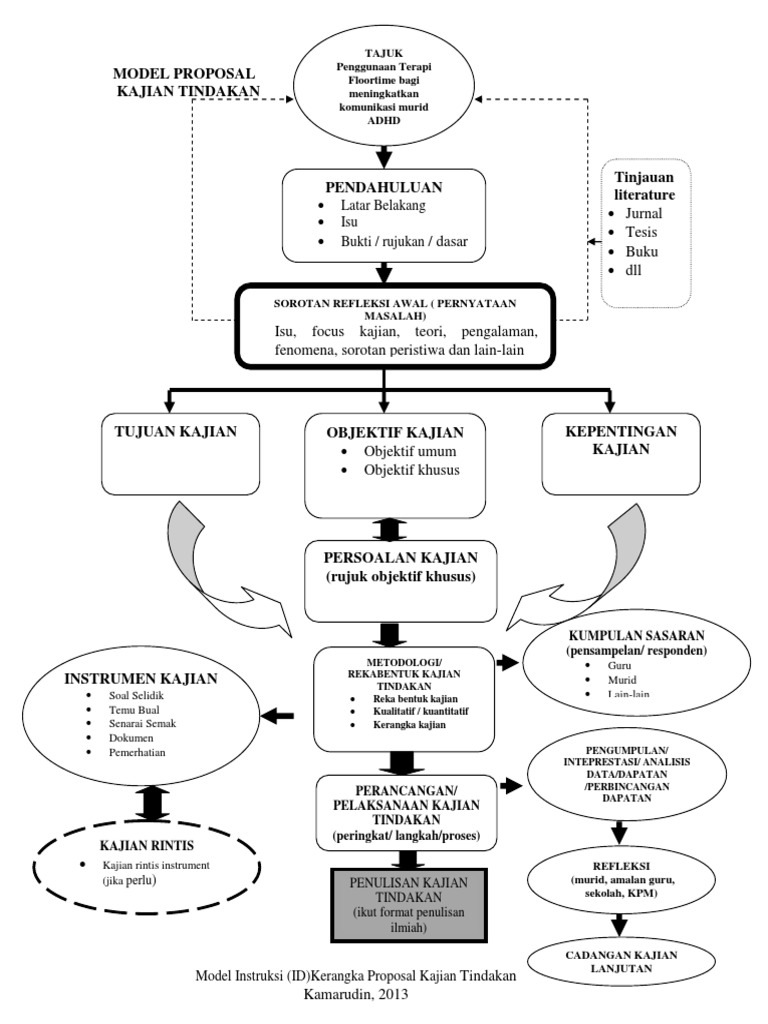
Kerangka Proposal Kajian Tindakan Pdf
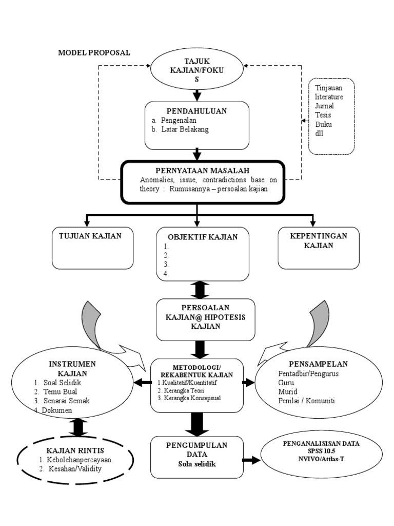
Kerangka Kajian Contoh Proposal Pdf

