60 REKA BENTUK PENERBITAN MEJA. Dia menggunakan geometri dan warna rata untuk menggariskan dan sukar mengenali rujukan atau hanya tergolong dalam bidang idea.

Graf Bar Mudah Map Bar Map Screenshot
Seimbang yang sama atau simetri di antara kedua- bahagian kiri dan kanan atau atas dan bawah.

Ciri reka bentuk grafik. Logo huruf berbentuk perkataan atau logo hurug ringkas initials. 2 Klik Visual dan masukkan bentuk geometri dan jenis ikon yang anda mahu gunakan. Justeru rekabentuk grafik ini dilihat sebagai satu bidang komunikasi secara visual dimana susunan dan paparan didalam rebentuk ini boleh digunakan.
üSeimbang Formal üSeimbang Tidak Formal 12. Orang-orang Mesir kuno menggunakan simbol grafik untuk menyampaikan pemikiran. Logo huruf atau logo tipografi menggunakan fon atau muka taip bagi menghasilkan identiti koporat berbentuk imej logo.
Formula matematik menentukan di mana titik-titik yang membentuk imej perlu diletakkan untuk mendapatkan hasil yang terbaik. Mesej reka bentuk grafik membombardir hari ke hari. A Dapat menyampaikan mesej dengan jelas melebihi bahasa.
50 Ciri-ciri grafik yang baik Grafik mempunyai empat ciri-ciri yang baik. Pada dinding gua digunakan sebagai bahasa visual. Tipografi atau bahasa Inggeris Typography berasal dari kata bahasa Greek typos bentuk dan graphein menulis merupakan teknik dan seni mengatur huruf menggunakan gabungan bentuk huruf cetak saiz fon ketebalan garis garis pandu line leading jarak aksara dan ruang huruf untuk menghasilkan hasil seni aturan huruf dalam bentuk fizikal atau digital.
C Ia digunakan di tempat yang strategik untuk menyampaikan mesej secara cepat dan mudah difahami. Elemen grafik disusun seimbang agar mempunyai daya penarik dan keselesaan mata memandang Terdapat dua jenis seimbang Seimbang formal. 536 Menentukan ciri reka bentuk label pembungkusan yang baik.
Dokumen Penjajaran Kurikulum Reka Bentuk Grafik Digital Tingkatan 5 KSSM Tajuk Kandungan Asas Kandungan Tambahan Kandungan Pelengkap 534 Menyesuaikan bahan pembungkusan berdasarkan jenis barangan. Penetapan reka letak bertindak sebagai alat komunikasi yang menterjemah sesuatu konsep atau idea. Proses penciptaan bentuk visual.
Ketahui lebih lanjut mengenai semua ciri dalam kajian Sony Xperia z1. Selain itu grafik juga mendorong interaksi yang aktif antara pelajar guru dan maksud yang terdapat dalam visual. Pengiklanan sekitar tahun 15000 10000 SM di mana piktograf.
Capai lebih banyak lagi untuk hanya 999bulan sehingga 5 orang pada pelan tahunan. SITI ROSNI BINTI NIK MOHD ZAID DEFINISI LOGO. Seimbang Formal Susunan reka bentuk yang sama antara dua bahagian visual sama ada kiri dengan kanan atau atas dengan bawah.
Canva Pro memudahkan pasukan untuk mencapai matlamat mereka dan mencipta reka bentuk profesional bersama dengan ciri premium seperti Kit Jenama Penghilang Latar dan banyak lagi. REKABENTUK GRAFIK Grafik adalah media yang paling utama dan popular digunakan bagi memperlihatkan ketrampilan sesebuah aplikasi multimedia. Ciri-Ciri Reka Bentuk Iklan Yang Baik CIRI-CIRI REKA BENTUK IKLAN YANG BAIK 1 JELAS 4 RINGKAS PADAT 7 MEMBERI IMPAK 2 MEDIA YANG TEPAT 5 RUANG PUTIH 3 KREATIF 6 SKEMA WARNA 8 TIPOGRAFI MUDAH YANG MENARIK 9 GRAFIK YANG MENARIK 1 Jelas Iklan hendaklah jelas mudah difahami Supaya masyarakat tertarik dengan apa yang.
Reka letak grafik merujuk kepada proses menentukan susun atur ke semu elemen agar membentuk satu rekaan yang mampu menyampaikan mesej yang diperlukan dan dalam masa yang sama mempunyai nilai seni atau estetika yang bersesuaian dengan keperluan. Sepanjang sejarah ciptaan teknologi telah membentuk perkembangan seni graf. Simbol dihasilkan melalui gabungan unsur-unsur grafik yang menjadi representasi kepada sesuatu.
Selepas tahun 1945 kursus-kursus reka bentuk grafik berkembang. Seni grafik mengelilingi kehidupan seharian sama ada mereka mengambil bentuk iklan atau ilustrasi yang tidak dapat dilupakan dalam buku. MPV RGD menggalakkan murid mengamalkan pemikiran kreatif kritis dan inovatif semasa penghasilan.
Dan tentu saja penampilan yang unik dan dikenali. Reka bentuk grafik tidak menghasilkan semula atau mencipta semula kenyataan melainkan menafsirkannya mencipta realiti baru. Beban interpretatif dalam jenis ini adalah maksimum.
ü Penggunaan visual untuk menerangkan konsep yang sukar diterangkan oleh teks. Canva ialah aplikasi web reka bentuk grafik percuma yang membolehkan anda membuat jemputan kad perniagaan risalah rancangan pelajaran sepanduk dan banyak lagi menggunakan templat yang direka secara profesional. Salah satu ciri-ciri grafik ialah mudah dan jelas dibaca dan difahami.
Seimbang Tidak Formal - Pembahagian yang. Ciri-ciri seni grafik Sejarah. Fail grafik vektor menyimpan garis bentuk dan warna yang membentuk imej sebagai formula matematik.
Tujuan simbol dicipta untuk memudahkan pengguna memahami sesuatu tanpa menggunakan perkataan. Elemen grafik perlu disusun supaya beratnya seimbang dalam setiap bahagian reka bentuk. Seni berkaitan dengan komunikasi.
Cara Menggunakan Pencipta Carta Alir 1 Klik pada Templat Reka Bentuk dan pilih butang Saiz Tersuai untuk memilih dimensi anda dan menyesuaikan templat. Terdapat dua bentuk alignment iaitu. MPV Reka Bentuk Grafik Digital RGD bermatlamat menyediakan murid dengan ilmu pengetahuan berkaitan konsep kaedah dan proses serta kemahiran menggunakan peralatan dan perisian dalam penghasilan karya grafik digital berdasarkan standard industri.
Atur cara grafik vektor mempergunakan formula tersebut untuk membina imej skrin pada kualiti imej yang terbaik bersandarkan peleraian skrin. Wujud sejak zaman dahulu. Membantu memfokuskan perhatian kepada.
Sony Xperia z1 menerima reka bentuk bergaya baru beberapa perubahan dalam kelas perlindungan umum dan antara muka. BIDANG GRAFIK 6 Reka Bentuk Grafik korporat. Anda boleh memuat naik foto anda sendiri dari komputer anda atau dari Google Drive dan menambahkannya pada templat Canva.
535 Melakar reka bentuk label pembungkusan. Dia mempunyai konsep menarik antena penghantaran-menerima. SEJARAH PERKEMBANGAN GRAFIK.
Grafik meliputi beberapa bahan seperti. B Menggunakan rupa grafik mudah sesuatu objek untuk mewakili maklumat atau arahan yang berkaitan. Mesej dapat ditafsir tanpa terlalu bersusah payah juga merupakan ciri-ciri grafik.
Proses komunikasi visual yang menggabungkan teks dan ilustrasi yang membentuk logo grafik risalah poster kulit buku dan buletin. Reka bentuk grafik yang diringkaskan daripada imej figura manusia haiwan alam dan benda. ü Merujuk kepada sebarang imej yang dihasilkan menggunakan sebarang jenis computer.
REKA BENTUK GRAFIK. Ciri-ciri Cipta reka bentuk menakjubkan dengan sut ciri Canva yang mengagumkan Mulakan Mereka Bentuk dalam Canva Animasi Teks Biarkan kata-kata anda mengalir dengan Animasi. Di kolej-kolej seni kolej teknikal dan politeknik.
Rekabentuk grafik merupakan hasil proses dan seni yang menggabungkan teks dan grafik dalam satu susunan yang bertujuan untuk menyampaikan sesuatu mesej kepada khalayak sasaran melalui media tertentu. Mulakan percubaan Pro percuma anda. Pendekatan tipografi perlu dimasukkan unsur grafik seperti garisan imej rupa organik atau geometrik warna di dalam kandungan logo memperkembangkan identitinya.
![]()
Page 3 Modul 2 1 Asas Reka Bentuk Grafik

Reka Bentuk Grafik Ppt Download

Antara Ciri Ciri Banner Bunting Terbaik 1 Posisi Logo Yang Efektif 2 Tulisan Atau Info Yang Tidak Terlalu Bunting Banner Company Logo Instagram Photo
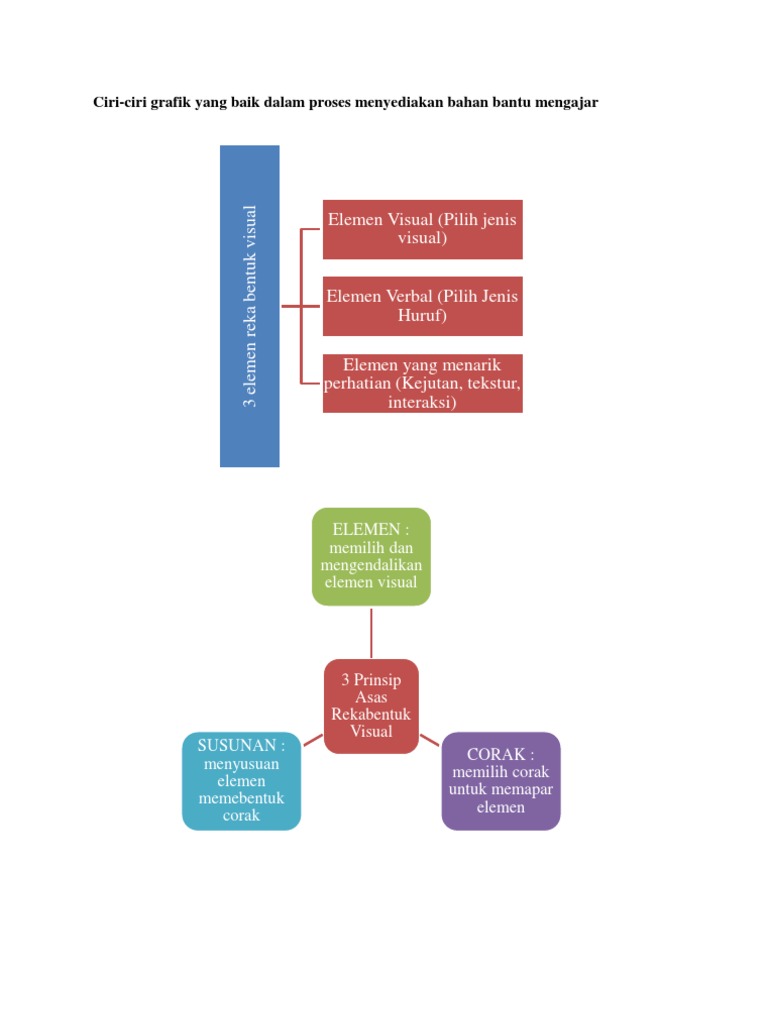
1 Ciri Ciri Grafik Yang Baik Untuk Penyediaan Bbm Pdf

Reka Bentuk Visual Elemen Dan Prinsip

Kids Owl Colors Business Card Brand Identity Design Identity Design Design Working